首页
直播
资讯
招生
名校
图库
观点
幼儿
小学
中学
高中
视频
招聘
普通话考试
家庭教育
新教育
小海燕报
普法
淮海经济区
手机浏览
标题
正文
搜教育资讯
搜招生信息
搜学校名称
搜培训信息
搜家教老师
搜原创
搜名家
搜名师
搜索
客户端下载
投稿
,欢迎进入徐州教育在线!
咨询QQ(963464683)
首页
>
招生信息
>
2025年徐州高级中学体育特长生招生简章
2025年徐州高级中学体育特长生招生简章
来源:徐州高级中学 2025年5月30日    责任编辑:沧海 阅读:3859次
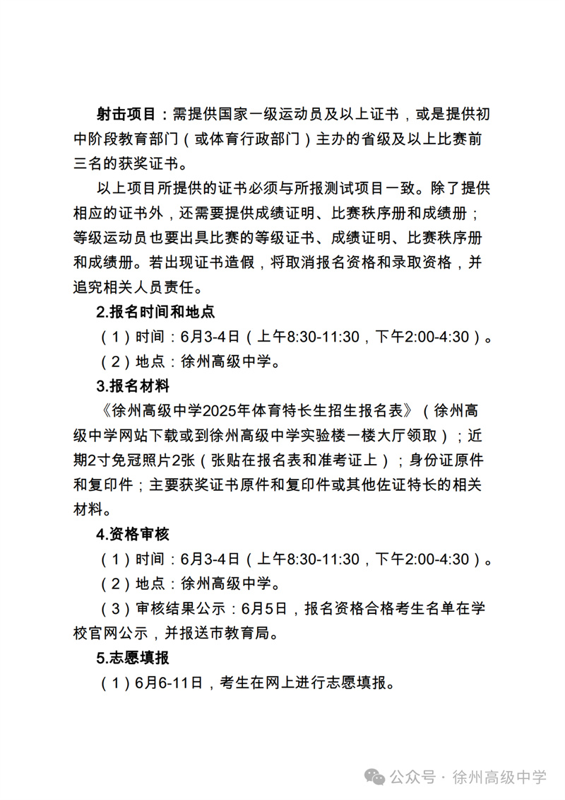
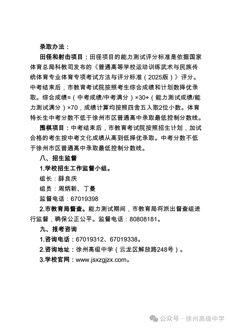
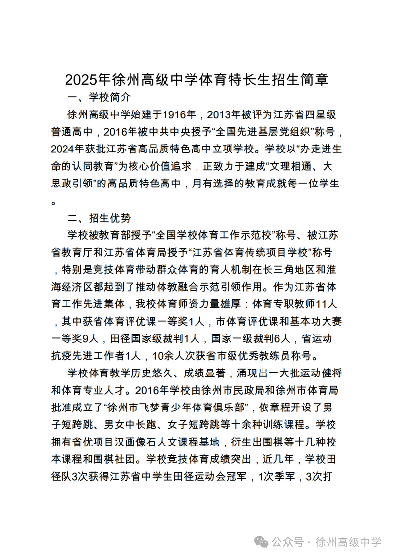
2025年徐州高级中学体育特长生招生简章
84
+1
相关招生信息
换一批
更多内容加载中...
热门资讯
更多
2
5
525
28分钟前
传承红色经典 争做时代新人——徐州市小海燕记者团奎山中心小学分团走进淮海战役烈士纪念塔探访红色经典活动
875
3558
徐州市创新教育学会举办荣膺5A级社会组织庆祝座谈会
1243
3644
沛县推进2025年学生体质健康抽测工作
752
3671
创办辅导站 关爱下一代——最美“五老”周廷章创办爱心辅导站十五年受欢迎
1301
3464
沛县学子在省中小学生武术锦标赛中斩获佳绩
1468
3708
本地新闻
更多
茉莉花开 书香绽放——郑集镇隆重举行纪念毛泽东诞辰132周年文艺演出暨重阳节敬老活动
638
4650
踏寻先烈足迹 厚植爱国情怀——泉山区翟山街道关工委联盟单位清明节祭扫活动综述
1277
20587
著名教育专家王生博士等到访徐州市苏轼文化研究会共谋优秀传统文化进校园
1366
21924
江苏省徐州市铜山区特殊教育中心少年杨清媛出征世界冬季特殊奥林匹克运动会
635
27123
当新春邂逅情人节,“方特办肆汉风年”甜蜜庆双节
1461
36433
原创·观点
更多