首页
直播
资讯
招生
名校
图库
观点
幼儿
小学
中学
高中
视频
招聘
普通话考试
家庭教育
小海燕报
普法
淮海经济区
手机浏览
标题
正文
搜教育资讯
搜招生信息
搜学校名称
搜培训信息
搜家教老师
搜原创
搜名家
搜名师
搜索
客户端下载
投稿
,欢迎进入徐州教育在线!
咨询QQ(963464683)
您所在的位置:
徐州教育在线
>
招生信息
>
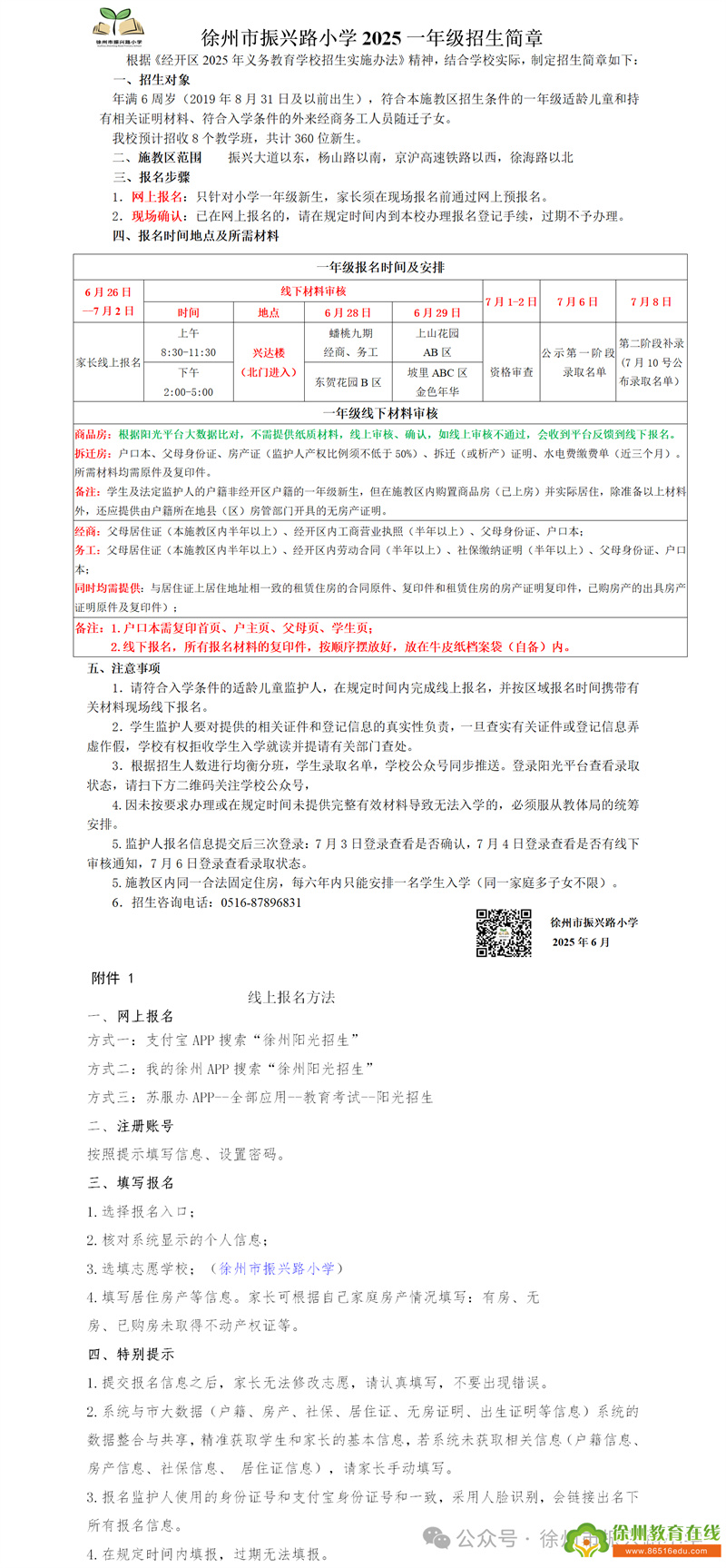
徐州市振兴路小学2025一年级招生简章
徐州市振兴路小学2025一年级招生简章
来源:徐州市振兴路小学     2025年6月23日     责任编辑:梦梦     阅读:4100次
徐州市振兴路小学2025一年级招生简章
扫一扫分享本页
983
+1
相关新闻
换一批
更多内容加载中...
热门资讯
更多
2
5
525
28分钟前
“小海燕”佳作|我爱我家
642
3520
段庄街道纺西社区工会开展消防安全宣传和应急演练活动
1458
3665
童心扬帆,一路生花:庞庄街道关爱儿童心理健康在行动
1346
3768
“思政浸润童心美 妙笔勾勒家国情”主题美术作品展
504
6449
“小海燕”访名人|走入“煮默斋”——访文学评论家顾骧
1167
4102
本地新闻
更多
茉莉花开 书香绽放——郑集镇隆重举行纪念毛泽东诞辰132周年文艺演出暨重阳节敬老活动
635
3835
踏寻先烈足迹 厚植爱国情怀——泉山区翟山街道关工委联盟单位清明节祭扫活动综述
1277
19853
著名教育专家王生博士等到访徐州市苏轼文化研究会共谋优秀传统文化进校园
1366
21247
江苏省徐州市铜山区特殊教育中心少年杨清媛出征世界冬季特殊奥林匹克运动会
634
26432
当新春邂逅情人节,“方特办肆汉风年”甜蜜庆双节
1459
35727
原创·观点
更多