苏公网安备 32031102000486号根据省、市、区义务教育阶段招生工作文件精神,结合学校实际,特制定本校招生工作简章。
一、报名条件
小学一年级报名条件
年满6周岁(2019年8月31日及以前出生),具有徐州经济技术开发区户籍的本施教区的适龄儿童和持有相关证明材料、符合入学条件的外来经商务工人员随迁子女。
中学七年级报名条件
具有徐州经济技术开发区户籍的本施教区的小学应届毕业生、其他未入学的适龄少年和符合入学条件的外来经商务工人员随迁子女。
延缓入学
适龄儿童、少年因身体状况需要延缓入学的,其法定监护人应当提出书面申请,并提供二级以上医疗机构出具的身体状况证明、相关就医病历、单据,由户籍所在地学校确认并备案,申请时间与中小学报名时间同步,逾期不予办理。
二、招生区域
小学部
淮徐高速公路以东,陇海铁路线以南,徐贾快速通道以西,昆仑大道以北。
初中部
徐贾快速通道以西,徐海路以南,昆仑大道以北,京沪高速铁路以东;马庄村。
三、招生计划

四、报名方法
网上报名方式
报名统一使用徐州市阳光招生平台
报名入口
(1)支付宝APP(搜索徐州阳光招生)
(2)苏服办APP(搜索徐州阳光招生)(3)我的徐州APP--全部应用--教育考试--阳光招生
线上审核通过的,无需到线下审核
五、报名时间地点及所需材料
小学部

中学部

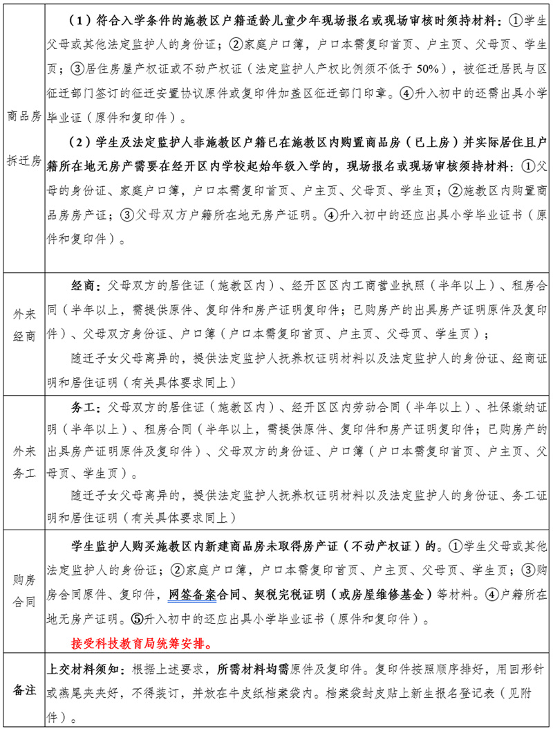
现场报名材料

六、报名注意事项
1.符合入学条件的适龄儿童少年其父母或其他法定监护人,须在规定时间内完成线上报名及确认工作,线上审核未通过的进行现场审核。因未按要求办理或在规定时间未提供完整有效材料导致无法入学的,必须服从科技教育局的统筹安排;
2.监护人要对提供的相关证件和登记信息的真实性负责,一旦查实有关证件或登记信息弄虚作假,学校有权拒收学生入学并报请有关机关查处;
3.请家长及时关注徐州市阳光平台信息;
4.以一年级为基点,施教区内同一合法固定住房每六年内只能安排一名学生入学;以初一年级为基点,施教区内同一合法固定住房每三年内只能安排一名学生入学。同一家庭多子女不受限制。
七、咨询及监督举报电话
1.咨询电话
小学部:83358907、83351915;
初中部:83769977
2.QQ群

3.监督举报电话
83769966
八、信访接待部门及地址
校办(6号楼6楼610办公室)


更多内容加载中...